欢迎您访问云南自考网!网站为考生提供云南自考信息服务,供学习交流使用,非政府官方网站,官方信息以云南省招生考试院(www.ynzs.cn)为准。 在线提问 网站导航

云南自考网

自考热线:15608716348

自考办电话 | 在线提问 | 公众号

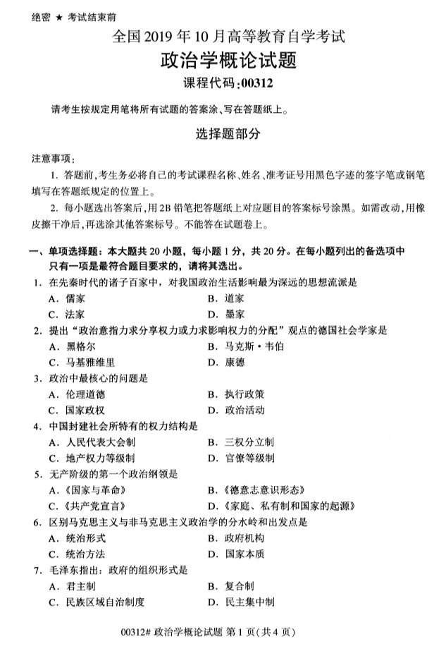
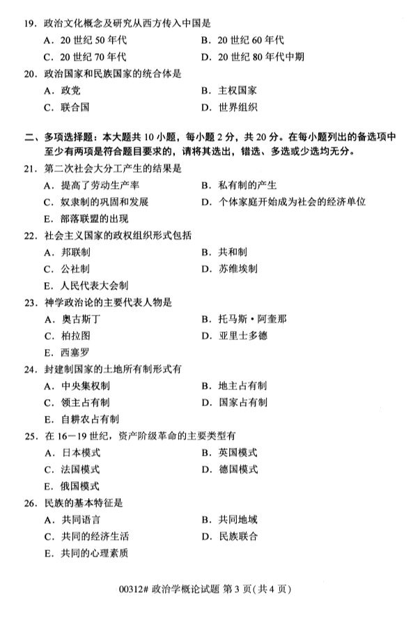
全国2019年10月自考00312政治学概论试题

来源:云南自考网 发表时间:2019-11-21   阅读量:

立即报名

《自考视频课程》名师讲解,轻松易懂,助您轻松上岸!低至199元/科!


云南自考网声明:

1、由于各方面情况的调整与变化,本网提供的考试信息仅供参考,考试信息以省考试院及院校官方发布的信息为准。

2、本网信息来源为其他媒体的稿件转载,免费转载出于非商业性学习目的,版权归原作者所有,如有内容与版权问题等请与本站联系。联系邮箱:952056566@qq.com

8888人已通过
开始测试

云南自考便捷服务

  • 微信交流群
  • 微信公众号


微信扫一扫加入考生微信群
①学习交流、②考试提醒、③自考解答
④自考资料、⑤新闻通知、⑥备考指导

  • 视频课程
  • 真题下载
云南自考英语(二)精讲视频课程

英语(二)

云南自考行政法学00261课程讲解视频

行政法学

云南自考文学概论(一)课程精讲视频

文学概论(一)

云南自学考试课程【内科护理学(一)】试听

内科护理学(一)

云南省自学考试【思想道德修养与法律基础(

思修03706

云南自考课程:中国近现代史纲要课程精讲视

中国近现代史纲要